蔡磊:罕见病患者在科研领域的巨大优势被忽略了
2025年的最后一天,渐冻症抗争者蔡磊的团队“渐愈互助之家”发布了年度报告。无论从登记患者人数、国内外交流次数、药物管线,还是从治疗技术转化数量来看,他们在2025年都可说是“构建了前所未有的ALS(渐冻症)科研协作网络”,取得了比过去几年更丰硕的成果。
但作为世界最大的渐冻症患者科研数据平台,渐愈互助之家感到的压力也是真切的。2025年12月25日,蔡磊在目前租住的公寓里,借助眼控仪与《每日经济新闻》记者展开对话。他透露,由于个人力量的渺小,科研和药物的进展很多时候依然缓慢,甚至是停滞的。
过去6年,蔡磊实打实地推动了中国渐冻症药物研发“解冻”,这已是有目共睹。蔡磊说,自己想创造一种以患者为中心的罕见病创新框架。在他看来,患者在科研领域拥有的巨大优势被忽略了,真正决定中国科学未来的不是钱,而是人。

2025年12月25日,蔡磊在线上参加“破冰”奖学金面试 图片来源:每经记者 韩阳 摄
患者拥有的巨大优势被忽略了,他们是罕见病创新框架的核心
自2019年确诊渐冻症以来,蔡磊的身体状况多次上热搜,与之相关的谣言也随之出现。2025年11月26日,蔡磊就出面回应了自己“只剩3到5年生命”的说法属于“扭曲误导”。

2025年11月26日,蔡磊回应“自己只剩3到5年生命”的谣言 图片来源:微博截图
但随着病情推进,蔡磊的身体的确在日益虚弱。2025年12月25日,记者见到蔡磊的时候,他正坐在电脑前,由于五体瘫软,无法言语,压痛、呛咳、吞咽、憋气每天都在折磨他。目前,一共有4个护工在他租住的公寓里,24小时陪着他。
当天上午,蔡磊在线上参加“破冰”奖学金面试,这个奖项由他参与设立,旨在帮助年轻研究者推进渐冻症研究和社会服务。期间,护工需要扶正他的身子,喂他喝些加过增稠剂的水,每隔2小时左右需要扶他躺下,拍打身体——蔡磊久坐疼痛难忍,需要如此。
中午12点半,蔡磊正式接受采访前发生了一段小插曲:4名护工搀扶他站立,并帮助他坐到电脑前,因为没保持直立姿势,蔡磊险些从凳子上“滑”下去,周围人小声惊呼。事后,蔡磊通过眼控仪在电脑上打字:刚才很危险。
危险,是渐冻症患者每天都要面临的日常。数据显示,渐冻症发病率约为每10万人中1.5名,患者平均发病年龄为55岁,自发病起平均生存时间为3~5年,大多数患者最终因呼吸衰竭离世,这些患者通常被认为是脆弱、等待救护的角色。但在中国,蔡磊作为一个没有医学背景的病人,推动了中国渐冻症药物研究。为什么?
——(以下内容为蔡磊的原话转录)——
蔡磊:这(指病人通常被认为是脆弱、等待救护的角色)是常规或习惯性看法。尤其是对于绝症患者。常常是,内心痛苦绝望,身体疼痛无力,家庭和经济等方面也面临巨大压力。而且患者往往也并不了解医学,全世界医生都没办法,患者正常或理性的状态往往是您说的那种情况。
但是,患者在如此困境乃至绝境情况下的巨大优势往往被忽略了。因为,只有绝境下的患者才有可能爆发出常人几乎不可能具备的力量。只有患者才可能不惜一切代价和投入,夜以继日地疯狂努力,极其专注,而且无比坚定。这种做事的信念、决心、努力和执着,是任何一个普通工作者做不到的。
但为什么,真正能这么去做的病人很少,甚至几乎没有?不仅中国,放眼全世界也极少。患病后不去好好休息延长生命,却亲自创业,从零开始做科研医学研究,从学习、研究、团队、融资、合作、公益、药物、临床等方面直接全力以赴地奋战,这样的病人,目前全世界可能只有我一个,并且持续失败持续努力,却做出了一些前所未有的事情和成果,这也是我为何受到很多关注的原因。
——(转录结束)——
记者注意到,2025年12月26日,“渐愈互助之家”微信公众号发布了蔡磊团队受邀在国际知名学术期刊《Exploration》上发表的社论。其中提出的“以患者为中心的罕见病创新框架”,展示了一种创新性的公益驱动研发生态。

图片来源:“渐愈互助之家”微信公众号
渐冻症病人的生活方式什么样,基于他对生命的理解
“他睡得很晚,有时候12点多(凌晨)还在那儿看电脑。”
“每天只要不累他就在工作,经常到(凌晨)12点过、1点。可能普通人都做不到。”
“他房间里全都是时间(指钟表),看到时间,就知道该干什么事情了,吃饭、休息特别规律。”
蔡磊助理、护工的描述,勾勒出一个自律的“工作狂”形象,这与记者的观察一致:由于眼控仪打字速度较慢,回答记者的三个问题,蔡磊总共花费了100分钟,但他坚持回答完再吃午饭。
而且,蔡磊追求“完美主义”。在采访时,他在记事本上敲下回答后,将内容粘贴到可以语音播放的对话框里,等机器读完一遍,返回到记事本界面,再对文本做一次完善修改。采访全部结束后,他又把刚刚的回答整理了一遍,将最新版文字回复发送到采访群里。
对于渐冻症患者,注意休息不是一句空话,这背后有坚实的生物学基础。2024年初,蔡磊的主治医生樊东升告诉记者,渐冻症患者的神经细胞无法正常形成应激颗粒,失去保护的神经细胞可能在应激状态下死亡,死亡的神经细胞越多,患者的症状就越重。如果患者长期处于脑力和体力的双重工作压力之下,就会面临持续的应激胁迫,对病情非常不利。
从2019年着手搭建渐冻症患者大数据科研平台以来,蔡磊就没有停下过脚步。如此拼命的结果是,蔡磊的疾病进展大大快于樊东升的预期。但搏命的努力,让整个渐冻症的研发进度至少加快了10年。渐冻症,值得蔡磊用燃烧生命的方式去关心吗?
——(以下内容为蔡磊的原话转录)——
蔡磊:人的生命时间短暂,究竟如何选择宝贵生命时间的投入方向?生命的意义到底是什么?
不管任何伟人、名人、政治家、巨贾,都是人类历史长河匆匆过客,生命不过匆匆几十年。面对社会、国家、人类、宇宙,怎么看待“有意义的人生”,如何花费宝贵的生命时间尽可能完成自己有意义的人生,是每个人应该去思考的。
我在41岁这个人生最黄金的年龄,本以为幸福生活开启了,却“有幸”罹患世界五大绝症之首的渐冻症,让我不得不反复思考人生的意义。其实对于一个几乎必然在几年内死亡或走向全身瘫痪疾病终点的人来说,一切名利都毫无意义,只剩下生命意义的思考。
我认为,生命的意义是让人类——这个宇宙可能的唯一文明——更好地延续和发展,而自己的生命可以为之做一些贡献。所以,患病后,我一直是觉得自己很幸运,有机遇投入到人类难题——生命救治、科学发展的事业中,否则我肯定依然忙碌在过去的事务中,而现在,可以为人类难题、生命忙碌。而且,过去20多年的奋斗让我积累了心智、能力、资金、资源等,可以为之而战。
我庆幸过去的长期努力,才有了去挑战人类难题的一点点能力。所以,此时我个人的生命长短已不太重要,如果选择常规的抓紧时间休闲娱乐、旅游放松,自己很可能多活几年,但对于我所思考的生命意义来说,没有价值。
你应该能理解,如果一个人只是自己享受、吃喝玩乐,即使多活几十年,生命意义的价值却很小。
——(转录结束)——
值得一提的是,多项临终观察和学术研究也显示,终末期渐冻症患者保持适当的活动和(事务)参与,显著优于单纯静养。这并非为了逆转疾病,而是维护心理尊严和生活质量的关键。
罕见病药物研发融资难,缺乏更多为此推动的人
2025年9月,《每日经济新闻》刊发《蔡磊带动中国渐冻症药物研发提速,但钱呢?蔡磊团队:今年融资依然很难》,指出了隐藏在资金背后的另一难题是ALS药物研发本身存在的巨大难度。
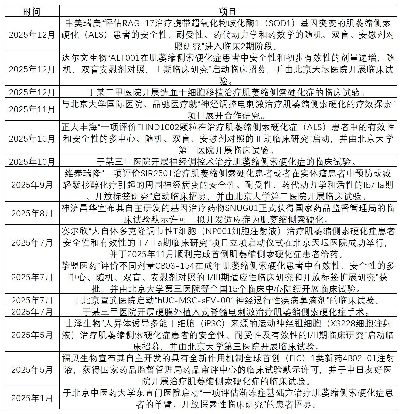
即便如此,中国渐冻症药物研究在2025年仍取得了显著进步。根据蔡磊团队发布的研究报告,渐愈互助之家的患者注册人数已经突破1.8万人,通过与全球60多个顶尖科研团队深入交流,与50多家生物科技公司、十余家医院的深度合作,团队在2025年推动了近百个科研合作项目。
同时,团队联动多家创新药企与顶尖医疗机构,助力15条药物管线及治疗技术实现临床转化突破,实现了从基础机制探索到临床前验证、临床试验的多环节协作和支持,显著缩短了药物从实验室到患者的距离。其中,7个项目正式启动探索性临床研究,8个项目顺利迈入临床试验新阶段。

渐冻症药物临床转化迈入新阶段 图片来源:据蔡磊团队2025年年度报告
一边是融资依然困难,一边是科研不断取得进展,渐冻症科学研究的关键到底是什么?蔡磊提供了一个意想不到的答案——“钱从来不缺,但缺乏更多推动此事的人”。
——(以下内容为蔡磊的原话转录)——
蔡磊:200年里,因渐冻症去世的患者约1000万人,至今没有生命救治方面的重大突破,这背后是关注少、投入资源不足的困境,2020年之前的几十年里,只有十多个渐冻症药物(进入)临床(试验阶段)。科学研究、药物研发资金非常匮乏,即使是现在,我参与合作的很多渐冻症药物管线依然缺乏资金推动。
但,核心真的是没有钱吗?完全不是。其实过往的病人中比我有钱的很多,我并非富豪,家境贫寒,高级打工者而已,自己奋斗20多年,最大的房产只有70多平方米的使用面积。不用说病人中个别的有钱者,就是普通家庭因为渐冻症花的冤枉钱、反复试错的钱都远远不止十万元甚至百万元,十万病人每人花十万元就是100亿元。
大家知道我6年来为渐冻症投入超过1亿元,这好似前所未有的巨大投入,但其实非常渺小。即使这样,渐冻症救治也在很多方面产生了巨大改变。所以,钱从来不缺,但缺乏更多推动此事的人。其实,6年来,因为我个人力量的渺小,科研和药物(进展)在很多时间里依然是缓慢甚至停滞的⋯⋯3年时间中,我把不少精力花费在融资、募资、直播赚科研经费上,其实科研进展完全可以更快。
我经常想,仅中国就有2000万名罕见病人,他们的资金能力总计可达万亿元,但还是缺少人去推动,如果有100或1000个蔡磊,相信疑难病的生命救治局面就完全不同。
——(转录结束)——
在更多人加入到抗击渐冻症的战役前,蔡磊团队等到了AI(人工智能)的涌现时刻。
2025年,渐愈互助之家围绕“渐冻症AI科研大脑”建设,完成了从概念验证到实质性科研产出的关键跨越,团队认为,这标志着以因果推理为核心、以人机协作为驱动的ALS研究新范式初步成型。团队表示,2026年将持续发力AI辅助认知增强,汇总、超越既有研究结论,进一步通过机制关系与证据权重,持续推进从现象并列到因果编排。
每日经济新闻
2. 本站积分货币获取途径以及用途的解读,想在本站混的好,请务必认真阅读!
3. 本站强烈打击盗版/破解等有损他人权益和违法作为,请各位会员支持正版!
热点生活 >蔡磊:罕见病患者在科研领域的巨大优势被忽略了

