- 雷蛇CEO谈玩家反AI情绪:6亿美元投资
-
雷蛇CEO陈民亮谈游戏圈反AI情绪:公司已投入近6亿美元开发AI技术,强调AI应作为辅助工具帮助开发者打造更好游戏,而非产出低质量内容。玩家期待沉浸体验,雷蛇正招聘AI工程师推动实用功能落地。
- 超大版寒假练习卷火出圈,家长:打印一张需
-
寒假来临,家长为孩子准备A0尺寸超大试卷引发热议。这种新颖形式旨在提升学习兴趣,孩子们反应不一,有的乐在其中主动加练,有的则感觉被‘整蛊’。多地家长尝试,让寒假作业变得趣味十足。
- 今夜业绩利好,300850,去年净利暴增
-
新强联、永创智能等多家A股公司发布2025年业绩预增公告,受益于风电回暖、半导体需求增长及产品结构优化,部分企业净利润增幅超10倍。
- 2000余万捐款主体对象非嫣然天使儿童医
-
嫣然天使儿童医院获大量捐款但仍面临法律与运营挑战。专家指出,捐款需合法用于房租,且医院需专业评估债务与营收结构,寻找健康运行的长久之计。
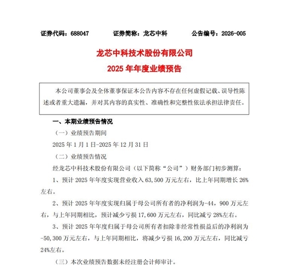
- 龙芯中科:预计2025年营收6.35亿元
-
龙芯中科2025年业绩预告显示,公司营收达6.35亿元,虽仍亏损但同比减亏约24%-28%,业务稳步回升。公司通过‘两条腿’走路策略,将自主化优势转化为性价比与生态优势,在工控芯片、服务器应用及技术授权等新业务上取得积极进展。
- 儿童洗护品牌戴可思被立案调查,郭晶晶、刘
-
郭晶晶、刘涛代言的婴童品牌戴可思因儿童唇膏宣传“食品级”被立案调查。品牌回应称系宣传用语失误,已下架相关广告。儿童化妆品严禁标注“可食用”,行业信任需靠严格品控与责任心来守护。
- 著名影星洪学敏现状:自然衰老气质佳,68
-
上世纪80年代红遍全国的“金牌女配角”洪学敏,如今67岁定居香港,未婚未育,自然衰老。从《喜盈门》泼辣小姑到商海浮沉,她历经演艺辉煌、创业挫折,如今朴素生活,捐建乡村舞蹈室。她的故事引发思考:女性不婚不育需要多少勇气?
- 司机高速上倒车捡货索要5000元报酬,律
-
河北货车司机高速掉落价值1.8万元配电柜,河南司机倒车捡货后索要5000元报酬,律师称其行为涉嫌非法侵占。司机无奈支付4300元取回货物,已向警方报案并投诉高速倒车违法行为。事件引发广泛关注,法律专家解读拾得遗失物相关权利与义务。
- 大批量AI通稿碰瓷深蓝S07!CEO姜海
-
深蓝汽车CEO回应网络AI通稿,将坚决打击黑水军。深蓝S07标配华为乾崑辅助驾驶,支持高速领航与智能泊车,提供纯电及增程动力,综合续航最高达1320km,快充15分钟补能50%。
- 002931,18连板!深交所出手,暂停
-
深交所对锋龙股份异常交易投资者暂停交易,因其股价严重异常波动。公司公告优必选拟入主,但主营业务未变且暂无资产注入计划,提示股价已严重脱离基本面,存在非理性炒作风险。
- 瞿颖为他落泪周迅夸他完美,王菲嫁给他,李
-
从“女神收割机”到“经商黑洞”,李亚鹏的半生充满戏剧性转折。19年坚守公益,运营嫣然天使基金完成超万台唇腭裂手术,如今获30万网友捐款支持,用善行改写人生剧本。
- 西双版纳野生动物园回应饲养员打小象:已严
-
云南西双版纳野生动物园回应饲养员不规范操作事件,已对涉事员工批评教育,并对小象完成健康检查。园方承诺将严格管理,提升饲养员素养,保障动物福利与游客体验。
- 泡泡玛特强势反弹,南向资金大举买入
-
泡泡玛特股价强势反弹,周涨约23%创近三年新高。公司启动近两年首次股份回购,累计近3.5亿港元,显著提振市场信心。同时,2026情人节限定盲盒“星星人怦然星动”系列上线秒罄,二手市场溢价高涨,新IP热度接棒,彰显其持续增长潜力。
- 45岁童蕾现状,定居浙江农村,因丈夫背上
-
从《亮剑》白月光到豪门阔太,再到负债1.4亿的“演艺圈劳模”,童蕾用18部戏和一片菜地重新定义体面。她将泳池变菜畦,穿35元棉拖鞋拍戏还债,在债务与田园间书写女性的坚韧与选择。
- 买彩票再也成不了亿万富翁
-
财政部调整双色球和大乐透规则,一等奖奖金封顶1亿元,新增小奖并上调固定奖金额。专家称调整旨在引导理性投注,回归彩票公益属性,但可能影响彩民投注习惯与行业生态。
- 9000字复盘抖红微快B的2025,谁在
-
新榜深度解析2025年各大内容平台趋势:抖音14个账号年涨粉超千万,情感共鸣与深度内容成爆款关键。获取年度创作干货,为你的内容策略注入新灵感。
- 汽车产量“十强省”大变局:究竟谁是第一汽
-
2025年汽车产业格局生变:安徽产量超越广东登顶全国第一,新能源汽车贡献近半。新兴省份快速崛起,传统重镇位次调整,但产业能级与生态竞争远未定局,产值与利润成为新一轮角力关键。
- 阿娇迎来45岁生日,鲜花蛋糕超抢眼,幸福
-
钟欣潼(阿娇)45岁生日获钻戒惊喜,状态回春引热议。她分享健康瘦身心得与‘下一站幸福’的期待,展现从青涩到从容的蜕变,更有Twins姐妹情与粉丝温暖应援,见证女神活出自信新篇章。
- 女子被害前恳求前夫:小孩还在别杀我
-
2025年8月,山东临沂发生一起惨案:女子被赌徒前夫以探望孩子为由诱骗开门后杀害,身中20多刀。前夫庭审中称系激情杀人,案件已开庭审理,择期宣判。
- 300391将退市,4连20%涨停,下周
-
*ST长药因连续多年财务造假,收到深交所终止上市事先告知书及证监会千万罚单。公司2021至2023年虚增营收超7亿元,股价却在退市前遭投机炒作连续涨停,监管警示风险巨大。

