- 1.8亿理财金离奇蒸发!大连银行甩锅给“
-
最高人民法院再审裁定,揭示大连银行1.8亿理财资金离奇蒸发案。客户账户仅剩44万元,历经12年纠纷,银行内控漏洞与经营压力引发关注。案件正由北京金融法院实体审理。
- 1元拍个公司当老板?“捡漏”可能变陷阱
-
1元起拍公司股权是捡漏还是陷阱?近期法拍平台涌现大量“土豆价”股权标的,吸引众多围观。但背后可能暗藏百万债务、公司停运、无法过户等风险。本文通过具体案例,揭示低价股权拍卖的潜在隐患,提醒投资者谨慎参拍。
- 风暴眼丨金晨柯桥事故官方通报出炉,她的商
-
警方通报澄清金晨柯桥越野车事故:为避让犬只引发单车事故,造成三人轻微伤。网传的肇事逃逸与骗保不实,但顶包行为确凿。事件已引发品牌切割,其商业代言与待播影视作品均受冲击,艺人形象与行业规则再引深思。
- 偶遇袁咏仪一家三口,张智霖和魔童热聊不停
-
54岁张智霖与20岁儿子魔童机场同框似兄弟,身高超185cm的儿子潮流有型,张智霖状态年轻如三十岁。一家三口温馨互动,展现家庭幸福与不老秘诀,自然状态引发网友热议。
- 论文自查催生无痕撤稿?治理不能止于打击中
-
近期高校与科技部严打学术不端,但一条声称能‘无痕撤稿’的灰色产业链悄然兴起。它明码标价,帮助问题论文从知网等平台‘蒸发’,严重侵蚀学术可信度与可追溯性。治理乱象需压实各方责任,构建健康的学术生态。
- 华硕发布AM5主板Beta BIOS更新
-
华硕为AMD AM5主板发布新版Beta BIOS,更新AGESA微码至1.3.0.0并新增内存Bank Refresh Mode功能,提升超频与系统稳定性。覆盖ROG、TUF Gaming及ProArt的X870/X670与B850/B650系列,用户需注意避免使用旧配置文件以防兼容问题。
- 14岁小七越来越漂亮了,五官神似贝克汉姆
-
14岁的“贝小七”哈珀身背三万元二手包亮相巴黎,在家族风波中展现超越年龄的沉稳。贝克汉姆家族的光环与争议交织,这位从小被全球瞩目的星二代,正以优雅成熟的姿态,步入家族名利场的中心舞台。
- 增速领跑一线!这城经济为何这么猛?
-
深圳GDP增速持续领跑一线城市,2025年达3.87万亿。作为工业、外贸、消费‘三个万亿‘之城,深圳凭借创新驱动与新兴产业逆势突围,多项经济指标位居全国第一,正迈向4万亿新台阶。
- 泡泡玛特是门玄学
-
泡泡玛特股价上演V字反弹,市值重返3000亿港元。新品引爆与股份回购提振信心,但潮玩情绪生意难以预测,稀缺性争议未解。作为全球潮玩龙头,其独特地位支撑股价在暴涨暴跌中反复震荡,市场估值仍是一门玄学。
- 喜之郎悄悄恢复金晨代言内容
-
喜之郎果冻官方微博已恢复代言人金晨相关内容。此前因金晨涉嫌交通肇事顶包事件,品牌方曾隐藏其宣传信息。在警方通报澄清及金晨本人道歉后,相关代言内容重新公开。
- 绿了张天爱,渣了古力娜扎,如今再被曝大瓜
-
2026年初,徐开骋被拍推婴儿车与新女友同行,但距新恋情曝光仅34天,婴儿已数月大,时间线矛盾引全网猜测。结合2022年录音门风波,其感情生活再成谜团,事业曾因丑闻重创,如今温馨画面反添讽刺。
- 黄金股,集体绿了
-
黄金白银上演过山车行情,价格剧烈波动。美联储暂停降息预期及美元走强,导致前期支撑逻辑松动,部分资金获利离场。市场分析提示短期需警惕交易过热风险,但中长期看,黄金仍是稀缺的秩序对冲工具。
- 追觅CEO俞浩连发多条动态 控诉科沃斯雇
-
追觅科技CEO俞浩公开控诉科沃斯雇佣水军,在社交媒体及直播间系统性抹黑追觅产品,并晒出多张疑似水军重复评论的截图,引发行业关注。
- “飞机要爆炸了”?目击者还原事发经过
-
香港快运UO272航班滑行时,一女乘客高喊‘飞机要爆炸‘引发骚动,致航班折返、乘客下机。警方介入调查后将其送医,航班延误超3小时。了解事件详情及航空公司的回应。
- 原来她早已离世!曾是朱军搭档,抗癌3年4
-
她是央视电影频道第一代女主播王欢,曾与朱军搭档,用温柔声音陪伴观众。抗癌三年坚持工作,2013年因病离世,年仅42岁。她的敬业与温暖,至今留在无数人的回忆中。
- 突发异动!氢能板块拉升背后,这些股业绩有
-
1月30日氢能板块异动拉升,国家能源局数据显示可再生能源制氢产能翻番。东方电气、潍柴动力等获融资客加仓,宝丰能源、上汽集团等15只概念股预计2025年盈利。关注氢能产业政策支持与规模化发展机遇。
- 胡锡进:金晨有瑕疵,但助手“顶包”有紧急
-
金晨虽有瑕疵,但助手‘顶包’出于紧急情况且未逃避责任,实际结果并无不同。舆论应给予理解与包容,共同关注事件本质。
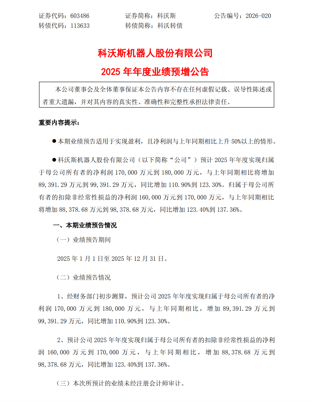
- 科沃斯:2025年净利同比预增110.9
-
科沃斯预计2025年净利润达17-18亿元,同比大幅增长超110%。公司通过产品创新、聚焦中高端市场及开拓新品类实现收入增长,同时优化成本提升盈利能力。
- 辗转多国执行任务?上海警方拆解针对留学生
-
上海警方侦破针对留学生的电信诈骗案,诈骗分子冒充公检法,通过“剧本杀”式手法骗取“取保候审金”,甚至虚构绑架勒索家属。警方提醒留学生警惕陌生来电,遇事及时联系家人或使领馆,切勿独自按指令行事。
- 一个月3起,地产老将纷纷跳槽,下一位是谁
-
昔日的地产配套行业正成为人才新赛场。2026年开年,保利物业等多家头部物企迎来地产背景高管,行业深度调整下,拥有稳定现金流的物业板块战略价值凸显,从“地产附庸”转向独立的利润中心。

